MENU×

Elektronická kostka

Jeden z mých prvních projektů a jeho název je samovysvětlující — pomocí tlačítka zobrazit na 7segmentovém displeji náhodně číslici 1 až 6 a po chvíli ji zhasnout.

Technické poznámky

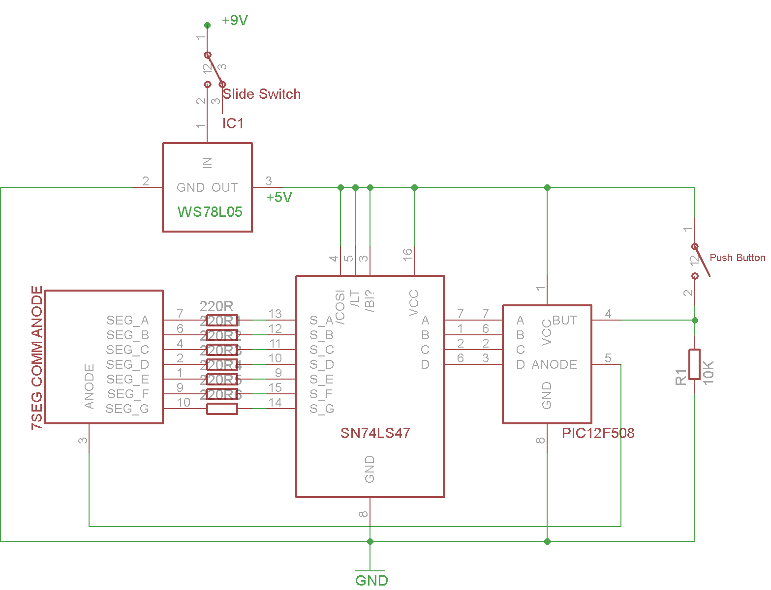
Náhodné hodnoty jsou "generovány" pomocí interního, neustále se inkrementujícího čítače TMR0. Další věc, asi je vidno na videu, že deska není napájena z 9V baterie — toto je druhá verze, kdy jsem zkusil zapojení zjednodušit tím, že jsem zkusil jet na 3.3V, tj. odstranil WS78L05 a napájím pouze z 3V CR2032 článku. V tom případě asi nejsou potřeba předřadné 220R rezistory. S 3.3V to funguje spolehlivě jen při plně nabitém článku, dle datasheetu SN74LS47 potřebuje 5V, což bude asi ten problém.

Video




Součástky


1x 9V baterie
1x SN74LS47 - BCD dekodér
1x WS78L05 - 5V regulátor napětí
1x PIC12F508
1x 5611BH, 7segmentový LED displej, 1číslicový, se společnou anodou
1x SPDT posuvný přepínač ON-OFF
1x 10K rezistor (pull-down)
7x 220R rezistory (předřadné, pro segmenty LED displeje)
1x tlačítko

Schéma

Zde je odkaz na schéma.

Zdrojový kod

Zde je odkaz na zdrojový kód.

HEX soubor

Zde je odkaz na hex soubor.